编者按:2024年消费电子产业包括半导体等高端电子产业全面复苏,将有力地带动电子用胶粘剂、胶粘带及胶膜等产业的迅猛发展,中国电子胶企将迎来新一轮高速发展的历史机遇期。粘接资讯近期将重点关注国际国内半导体、消费电子等高端电子产业的重磅动态新闻,推动国内高端电子用胶产业的高质高速发展。
数据显示:华为终于在2024年上半年实现销售收入4175亿人民币,同比增长34.3%,净利润率13.2%。去年同期,华为实现销售收入3109亿元人民币,同比增长3.1%,华为正在恢复高增长。 数据显示:华为终于在2024年上半年实现销售收入4175亿人民币,同比增长34.3%,净利润率13.2%。去年同期,华为实现销售收入3109亿元人民币,同比增长3.1%,华为正在恢复高增长。

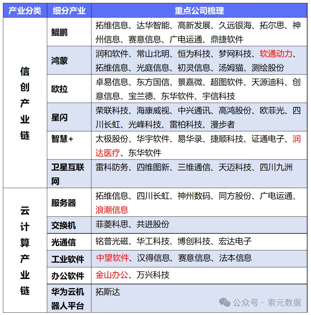
根据市场分析机构Canalys公布的数据,华为在全球高端市场的排名已经来到第三位,增长率达到了80%,排名前三的品牌分别是苹果、三星以及华为。 华为作为我国最强的研发型科技巨头,布局了消费电子(核心是手机)产业、智能汽车、AI盘古大模型、5G/5.5G通信、星闪、信创产业、云计算、华为芯片等,布局广泛且深入,核心的环节拆解图如下所示:

华为-汽车产业链公司梳理

华为-手机&通信公司梳理

华为-信创&云公司梳理

华为-AI盘古公司梳理

华为-芯片公司梳理

